Version 5.5 of Automation Studio software
Related To:
Feb. 26, 2008
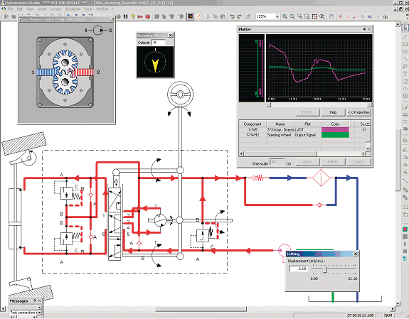
Automation Studio diagnostic software Famic Technologies Inc.'s Version 5.5 of Automation Studio provides solutions for system design, simulation, engineering, prototyping, diagnostics and training. With Version 5.5 software users can define by default every pressure line type, its properties, its material and appearance. It is also possible to register and share AVI format files, as well as all actions accomplished in project editing, simulation mode and diagram simulation mode.
