Standard Repair Time (SRT) is the roadmap for everything that happens in the maintenance bay. A service provider’s viability, and a technician’s livelihood and career progression depend on it. That’s why selecting and implementing a good SRT process is essential.
TMC’s S.16 Service Provider Study Group has developed a recommended practice (RP) to lead third-party maintenance service providers through the process of selecting and implementing an SRT guide for providing estimates on applicable repairs: RP 1606, Standard Repair Time Implementation Guidelines.
The study group advises using this RP with TMC’s Vehicle Maintenance Reporting Standards (VMRS). VMRS is the industry standard building block for equipment and maintenance reporting. It is the recognized tool for leveraging the power of warranty versus non-warranty work for ease of fleet/service provider communication.
RP 1606 focuses on the processes that occur at the start of a repair event, and builds upon TMC Information Report IR 2011-01, Understanding Heavy Duty Vehicle Standard Repair Time Guides, which provides equipment managers insight into how SRT guides are developed and used.
Implementation Process
Standard Repair Time guides are available from a variety of sources that include original equipment manufacturers (OEMs), component suppliers and third-party publishers. Service providers use SRT guides to help resolve issues relating to repair order charges based on time and material.
Each SRT is designed using methodology determined by the SRT developer to establish hourly times for completion of specific job tasks.
SRTs may vary from developer to developer, depending on the methodology/formula used for developing the SRT. Some of the variables in SRT methodology include:
- Technician skill level.
- Access to replacement vehicle components and necessary tooling.
- Non-repair tasks required to facilitate the repair.
- Parts ordering.
- Review of service manuals.
- Road testing.
- Cleaning.
- Other items related to “overhead.”
SRTs typically do not include time for additional tasks that may arise through the course of repair, such as repairing broken bolts, specialized equipment, add-on aftermarket products or other such items that would be considered additional job tasks but are related to completion of the original repair task.
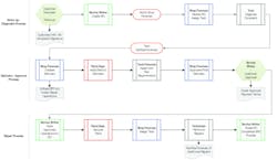
Typical repair processes using SRTs should closely follow as outlined here. See the accompanying figure 1 for a flowchart of this process.
1. Customer interview with service writer.
2. Service writer enters complaint(s) into estimate, then forwards estimate to manager.
3. Manager reviews estimate and assigns case to technician for diagnosis.
4. Technician communicates repair task(s) required back to manager.
5. Manager creates SRT for repair task(s).
6. Parts department is notified of needed parts for task(s).
7. Manager approves final estimate of repair task(s).
8. Service writer communicates with customer for approval and payment terms.
9. Service writer notes approval of repair task(s) by customer, forwards to manager.
10. Manager assigns technician to repair.
11. Technician performs repair task(s).
12. Completed repair work forwarded to service writer for closing and payment processing.
Time Standard Considerations
Fleets should consider time standards to be a guide for labor charges related to a requested repair task. Both parties should recognize that “special circumstances” arising during the repair will require additional time standards to be applied to accomplish the original task, with proper communications and documentations made during the repair process by the service provider.
Service providers often modify time standards to fit their individual business practices, such as adding a percentage to the base time standard. This practice, if used, should be consistent across all time standards to be considered an “acceptable business practice.”
It also should be noted that some fleet-specific repair functions or inspection practices may not be covered by an SRT because of certain fleet requirements. For those functions, fleets should work with their service provider to determine an acceptable time standard while maintaining flexibility to adjust time standards with their service provider as actual time on a task becomes available.
SRT guides should be considered by both parties to be “time on task” and have no relationship to “time in bay” in determining labor charges for repair.
SRT Value Proposition
Incorporating SRTs will help service providers foster a more positive customer experience as compared to the time and material business model. Fleet customers and service providers both will be better able to manage their businesses thanks to reduced pricing variability.
Service providers that use SRTs establish a constant, measurable process, not only for fleet customers but also for their employees associated with the repair process. Deviations should be exceptions that identify operational deficiencies and/or areas for process improvement. Management reviews should result in, but not be limited to:
- Increased technician utilization.
- Increased customer turn rate.
- Increased customer satisfaction.
Operational deficiencies that could be discovered include, but are not limited to:
- Inefficient operational policies.
- Lack of special tools.
- Improper technician staffing mix.
- Inefficient parts stocking/ordering.
- Insufficient training.
Establishing an SRT policy sets a measurable expectation for everyone involved in the repair process.
These detailed specifications form the backbone of RP 1606. It is just one of more than 450 TMC RPs that have been created for the purpose of improving maintenance efficiency and providing the industry with trucking solutions.
Kenneth Calhoun is the immediate past chairman of TMC’s S.16 Service Provider Study Group and vice president of customer relations for Truck Centers of Arkansas (www.truckcentersar.com), a full-service dealership with headquarters in North Little Rock, Ark. TMC is North America’s premier technical society for truck equipment technology and maintenance professionals (www.trucking.org/Technology_Council.aspx). It is a part of the American Trucking Associations (www.truckline.com), the largest national trade association for the trucking industry.
About the Author
Kenneth Calhoun
Technology & Maintenance Council (TMC)
Vice President, Customer Relations, Truck Centers of Arkansas; Service Provider Director at Large, Technology & Maintenance Council (TMC) Board of Directors; Immediate Past Chairman, TMC S.16 Service Provider Study Group
