What to do about out-of-stock parts needed for a repair
When providing repair and maintenance services, it is inevitable that a service provider will run into instances when the parts needed to execute the repair will not be in stock. Coping with this reality and meeting customer expectations requires proper preparation and execution to help parts and service personnel ensure that all available resources are considered when sourcing an out-of-stock item needed to complete a repair.
That’s why TMC tasked its S.16 Service Provider Study Group to develop industry guidelines for expediting the acquisition of out-of-stock parts necessary to complete a repair. Currently in development, TMC Recommended Practice (RP) 1611(T), Parts Acquisition for Service Providers offers recommendations to help service providers source parts so they can meet customer expectations and minimize downtime.
Recognizing that service providers may incur additional costs when sourcing parts outside of the customary acquisition processes, TMC believes it is imperative that service providers maintain complete and accurate communication with the customer regarding such items. Service providers should disclose to their customers all information necessary so customers may make an informed decision on the impact of expedited parts sourcing on completing necessary repairs.
TMC anticipates service providers will tailor the general principles of this RP to the needs of individual operations.
It should be noted that warranty reimbursement considerations lie beyond the scope of this RP and should be addressed through a service provider’s usual and customary procedures.
Develop the Process
The first phase of planning for parts acquisition has four parts, according to RP 1611(T):
1. Create process map
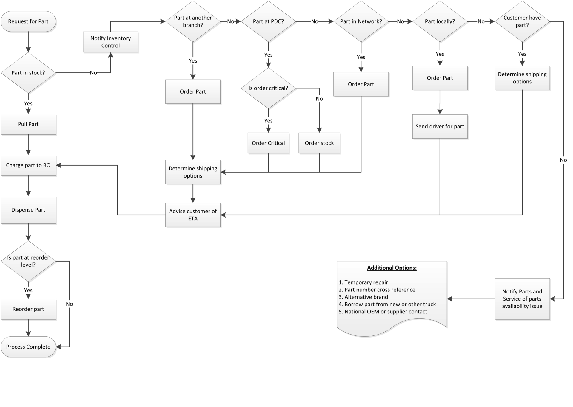
A process map or flow chart can help service provider personnel present a consistent message to customers when offering various parts sourcing options to expedite repairs. Expect to build some variability into the documented process to accommodate the customer’s preferred method of communication (e.g., voice/fax/email/web-based solution, etc.).
Management should determine a default process pathway if the customer does not have a preference. See Figure 1 for a sample flow chart.
2. Create a communication plan
The communication plan should describe how, when and who are included in the process. It should specify how much to communicate to the customer and how the customer is to provide input into the process.
Internal ownership/responsibility of communication between service provider and customer should be stated and determined by service provider management.
3. Document your staff training process
It is important to describe how to properly implement the process and concepts to all company personnel. This is critical for training and developing a customer-focused culture. This will help personnel provide options that meet specific customer business needs.
4. Understand asset utilization
Understanding and appreciating the importance of asset utilization is critical for effective service provider/equipment user relationships. It is critical to evaluate the following considerations to estimate costs to all parties associated with delayed repairs versus expedited parts delivery:
- Vehicle utilization – Vehicles are capital assets that have fixed daily costs, even if they are not advancing freight. Interest, depreciation, insurance and taxes are examples of fixed costs.
- Shop stall utilization – Shop stalls are also capital assets with ongoing, fixed daily costs regardless of production. Interest, depreciation, insurance, taxes and utilities are examples of fixed costs.
- Drivers – Drivers are typically considered a variable cost driver. However, they also incur fixed costs associated with payroll taxes, benefits and insurance, as well as living expenses, such as lodging and meals. In some cases, wages may also be paid during an out-of-service event.
- Cargo-carrying costs – This represents the value of the load accrued to the shipper for delayed delivery. In some cases, late penalties may apply, or the load may be rejected if it is late or has spoiled.
In cases where the customer has spare equipment and easily can substitute equipment, cost containment may govern decisions. In other cases, for customers engaged in time critical freight delivery, the cost of not restoring the vehicle to service dramatically can outweigh the cost of expedited parts procurement or delivery options.
Evaluate the Process
It is management’s responsibility to create a process to measure service commitment to actual execution. Perform a gap analysis to develop strategy or tools to drive improvement.
Internal analysis notwithstanding, ensuring the customer (who is paying for all of this) is satisfied is critical to retaining accounts.
Examine “critical customer” satisfaction by regularly contacting customers outside of transactional business. This may include weekly or monthly calls, or face-to-face visits to maintain personal relationships.
Implement the Process
Reducing downtime is best achieved by implementing a parts acquisition process, grasping what is at stake from the customer’s perspective, fostering a culture of customer satisfaction and auditing the entire process on a frequent basis.
Audit content and frequency may depend on individual needs, such as staff experience, turnover and process compliance. It should include joint departmental involvement between parts, service staff and departmental management.
This needs to be as objective as possible. However, there may be some components that are subjective as related to customer feedback and comments.
The audit should identify key performance indicators (KPIs) and sample situations of process success and failure. Training and adjustments to the process should be tailored to the results of the audit.
The following are examples of KPIs:
- Process used: yes or no?
- Time to acquire the part.
- Time between steps during parts acquisition.
- End-to-end dwell time required for parts acquisition.
- Order-to-part-shipped time.
- Compliance with agreed communication points with the customer. Did it occur on time?
SOPs
Standard operating procedures (SOPs) should be developed for departmental and customer communication, respective staff responsibility for each step of the process and audit responsibility. It’s a good practice to post process maps and SOPs within appropriate department locations.
Another good practice is to schedule regular meetings between departments to share audit results, changes and feedback.
These detailed specifications form the backbone of RP 1611(T). When adopted, it will join more than 450 other TMC RPs that have been created for the purpose of improving maintenance efficiency and providing the industry with trucking solutions.
Kenneth Calhoun is vice president of customer relations for Truck Centers of Arkansas (www.truckcentersar.com), a full-service dealership headquartered in North Little Rock, Ark. He serves as a service provider director at large on TMC’s board of directors and is the immediate past chairman of TMC’s S.16 Service Provider Study Group. TMC (www.trucking.org/Technology_Council.aspx) is North America’s premier technical society for truck equipment technology and maintenance professionals.
About the Author
Kenneth Calhoun
Technology & Maintenance Council (TMC)
Vice President, Customer Relations, Truck Centers of Arkansas; Service Provider Director at Large, Technology & Maintenance Council (TMC) Board of Directors; Immediate Past Chairman, TMC S.16 Service Provider Study Group
