Alldata Black 56dde4a32926a

ALLDATA Corp.

9412 Big Horn Blvd.
Elk Grove, CA 95758
800-697-2533
800-697-2533
916-684-6934

Products

Alldata
Now includes Nexpart Multi-Seller
Oct. 26, 2022
Alldata
Allows instant access from OEMs
Oct. 22, 2021
Image006
The ALLDATA Shop Manager is the third addition to the company's suite of shop management solutions, which also includes Estimator and Manage Online. Shop Manager integrates directly...
July 16, 2020
Aca Hero 7 5
ALLDATA Collision Advantage combines the power of ALLDATA Collision with the protection of estimate integration. Once a technician creates an estimate with any of the three major...
March 29, 2018
Alldata Diagnostics
ALLDATA Diagnostics turns any tablet into a scan tool. ALLDATA Diagnostics has a Vehicle Connection Interface (VCI) that attaches to the vehicle's OBD-II port and links wirelessly...
Nov. 14, 2017
Picture8 583c689bddfc1
The ALLDATA Repair is an online repair solution that delivers online OEM repair information directly from all manufacturers in a single, reliable source, with factory-direct diagrams...
Nov. 28, 2016
1) Alldata Repair Information
With ALLDATA Repair Information, the shop has instant access to a single source of accurate, up-to-date OE-direct diagnosis, repair, and maintenance information. Available online...
Feb. 27, 2014
1) Alldata Repair Information
The ALLDATA Mobile Repair App, for Android and iOS, offers portable access to ALLDATA's OEM diagnostic and repair information. The app is designed to increase productivity by ...
Feb. 5, 2014
Alldataco 10207296
The ALLDATA Repair S3000 searches ALLDATA's entire database of repair information for any phrase relative to a specific vehicle. The results yield a much greater amount of relevant...
Nov. 18, 2010
Alldatacollision 10106458
ALLDATA LLC, in collaboration with NuGen IT Inc., enhanced ALLDATA Collision which will now automatically link and retrieve the exact OEM repair information available for relevant...
Dec. 8, 2009

Press Releases

Photo courtesy of ALLDATA
Alldata
ALLDATA’s scan tool is able to access the FIAT Chrysler vehicle network through the Secure Gateway module using AutoAuth, FCA’s approved authentication provider, and perform essential...
Sept. 17, 2020
Image006
ALLDATA Shop Manager is the third addition to the company’s suite of shop management solutions.
July 15, 2020
Alldata
New feature grants technicians access to probable causes and OEM procedures, right at the vehicle.
May 15, 2019
The PTEN Innovation Awards recognize the most innovative products introduced in the last year.
Sept. 27, 2018
Download (3)
Satwinder Mangat was formerly general manager of ALLDATA North America.
April 10, 2018
Tech Assist Pr Image 344 Kb
The Tech-Assist program is staffed by ASE-certified master technicians, and is now available seven days a week with live video-streaming.
Feb. 27, 2018
The agreement enables Autologic to distribute ALLDATA Repair to its customers, which helps ensure independent workshops have access to OEM diagnostic and repair information needed...
Feb. 8, 2018
Alldata Diagnostics 102617
ALLDATA Diagnostics gives techs the flexibility to perform scan tool functions directly on a tablet from whatever location in or around the vehicle best suits their needs.
Nov. 7, 2017
Download (1)
ALLDATA Collision Advantage won the 2017 SEMA New Products Showcase award for "Collision Repair and Refinish."
Nov. 2, 2017
Hilite Trace (1)
The platform now offers more data, improved search and faster navigation, according to the company.
Oct. 3, 2017

Videos

Untitled
In this video, Scott Brown, ASE Master Certified L1 Technician, provides tech tips on utilizing ALLDATA's Service Information.
Oct. 23, 2020
Untitled
In this video, Scott Brown, ASE Master Certified L1 Technician, provides tech tips on how to use the ALLDATA Diagnostics scan tool.
Oct. 9, 2020
944904665 640 5f63a5699c07d
In this video, Scott Brown, ASE Master Certified L1 Technician, reviews the ALLDATA Diagnostics Scan Tool Application.
Sept. 17, 2020
1660628632 10826983
Wrenchin' Roger talks about new tools he's seen at AAPEX 2012. He received a tool demonstration of the new OTC Genisys Touch and discussed the guided test plan function similar...
Nov. 8, 2012

Blogs

Image from ALLDATA
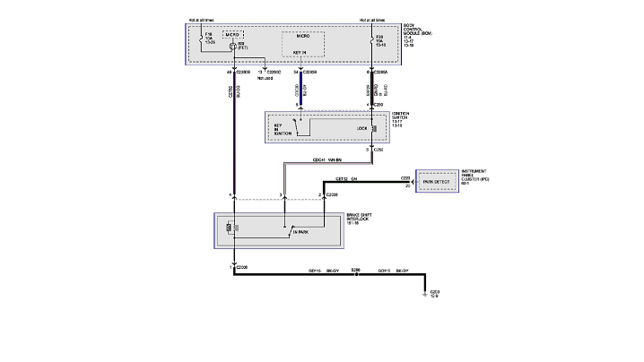
Alldata Ford
ALLDATA Tech-Assist leverages wiring diagrams to provide diagnostics and resolve a malfunctioning brake shift interlock.
June 9, 2021
Expedition Air Bag1
When the technician called ALLDATA Tech-Assist, he was advised that the airbag system on this vehicle uses the seat track position to determine the airbag ignition deployment ...
Sept. 28, 2020
Alldata Black 56dde4a32926a 5ed956a06d4f5 5eda75527d534 5f4d5b4f49c6f
ALLDATA's Tech-Assist consultant advised checking the harness connection at the transmission because over-filling the oil capacity can cause oil to wick past the seals and foul...
Sept. 28, 2020
Mercedes 350 Batt Wiring
To start, the technician was advised by an ALLDATA Tech-Assist consultant to check the voltage at the main lug of the alternator.
Sept. 28, 2020
Aveo Compressor
The technician tried all they could think of to fix the A/C before calling ALLDATA Tech-Assist to get some advice.
Aug. 31, 2020
Equinox Wiring Diagram
Being inexperienced with the "U" codes found, the technician called ALLDATA Tech-Assist for some guidance.
Aug. 31, 2020
Alldata Black 56dde4a32926a 5ed956a06d4f5 5eda75527d534
When replacing the alternator didn't fix the problem, the technician called ALLDATA Tech-Assist for some insight.
Aug. 31, 2020
Featureoldcar Post
Drivers are holding on to cars and trucks longer during the coronavirus pandemic.
Aug. 31, 2020
Alldata Black 56dde4a32926a 5ed956a06d4f5
After connecting a scan tool and finding no diagnostic trouble codes, the technician called ALLDATA Tech-Assist for some advice on how to make the fix.
June 5, 2020
Alldata Black 56dde4a32926a
A customer brought his Mini Cooper to the shop because the malfunction indicator light was on. The problem was a bad catalytic converter. After the converter was replaced, the...
June 5, 2020

News

ALLDATA
ALLDATA Shop Manager Pro
The new platform features attachable photos and videos for work orders, a work-in-progress board, and analytics and reporting on productivity and profitability.
Nov. 10, 2025
blue logo3 5665c951edeb2
Closing the gap between diagnostics and repair data
Dec. 7, 2015
Booth 3066 features connected technology and aftermarket telematics.
Oct. 24, 2011

Articles

Photo courtesy of ALLDATA
16 Dodge 5 Volt Ref Damage
The truck came to the shop because it was hesitating, stumbling and bogging on acceleration.
Nov. 28, 2017
1
This dealership-turned-independent tech shares the top tools he uses for diagnosing a wide range of driveability issues.
Oct. 13, 2017
Illuminated dash lights show here, highlight all the systems technicians today are required to diagnose.
An overview of new tool technologies and how to implement them to maximize your investment.
Oct. 13, 2017
Alldata Tech Tips Logo
The technician was unable to keep the vehicle running long enough to see any difference in the camshaft timing “actual” versus “desired” PID.
Sept. 7, 2017
Alldata Tech Tips Logo
The vehicle has no fuel pressure, even after verifying voltage, swapping the fuel pump relay and replacing the fuel pump.
Sept. 6, 2017
Audeliz 2 58b8a6042eec9
Audeliz "Junior" Meijas strives to figure out the problems on vehicles where no one else can. He uses these tools to help him achieve that goal.
April 14, 2017
From left to right: Bud Dunton, Don Cranston, John Meyerhofer, Marsha Meyerhofer, Jeff Wangerin. Kristie Lancaster not pictured.
Owner John Meyerhofer keeps his technicians up-to-date with training, while still maintaining a traditional repair shop.
July 21, 2014
Figure 7: The more information, the better. Here paper manuals are organized for quick reference. Among the more popular paper manuals are Mitchell 1's TPMS reset quick-reference manual and Autodata's manuals on relearns and other procedures, both visible in this picture.
Different information systems contain what you need to know to diagnose vehicles.
July 5, 2013
Bleeding the brakes with a brake flush machine. Notice that a battery is not directly on the floor. This is in accordance with EPA regulations in order to prevent fines. For more information on the Flo-Dyamics BrakeMate Jr. check out VehicleServicePros.com/10106064.
Prevent brake comebacks with the right tools and proper procedures.
May 2, 2013
Fourteen bays plus parts storage, and clean as a whistle.
Shop completes a wide array of work for customers.
Sept. 7, 2012

Additional content from ALLDATA Corp.

Alldata Black 56dde4a32926a 5ed956a06d4f5
After the technician found no diagnostic trouble codes and verified that there was no battery power to the passenger low and high beam headlights, he called ALLDATA Tech-Assist...
June 5, 2020
Coils Post
Diagnosing coil-on-plug ignitions.
June 5, 2020
None of the power door locks were functioning -- at first, it was just one door, then another, then another until none of them were working.
Sept. 12, 2019
The truck was towed to the shop because, while holding the key in the start position, the starter would begin cranking the engine over, then stop cranking before the engine started...
Sept. 12, 2019
Photo from alldata.com
Tt Wirediagram Mercedeskey
The 2004 Mercedes Benz S 430 was towed in because the key would not turn on the electronic ignition switch.
Sept. 11, 2019
Photo from alldata.com
Dieselfuel 91930020 Post
The microbial contamination of diesel fuels.
Sept. 11, 2019
The vehicle was brought to the shop because the HVAC would only blow through the floor vents.
July 2, 2019
Photo from alldata.com
13 Town And Country Phaser
This vehicle came in with the malfunction indicator light on, and no apparent drivability issues.
July 2, 2019
Photo from alldata.com
Camry Wiring
The vehicle was towed in for a crank in a no-start condition.
July 2, 2019
The AAMCO Management System will be rolled out to all of AAMCO’s nearly 700 franchise locations starting in 2016.
Nov. 10, 2015
Alldata, LLC, the leading provider of manufacturers' automotive repair information and solutions for the professional automotive service and collision repair industries, today...
July 23, 2015
Adding the mobile capability to Alldata Collision S3500 gives estimators and technicians the power to quickly access OEM collision repair procedures, diagrams, diagnostic information...
Aug. 4, 2014
Alldata LLC, has launched Alldata Community, an interactive, highly-responsive environment for technicians to use to help diagnose and repair vehicles faster.
July 17, 2014
1) Alldata Repair Information
VIN number will automatically pull up key vehicle information.
April 2, 2014
Company enhances new generation ALLDATA S3000 and ALLDATA Collision S3500 user experiences.
Nov. 19, 2012
Arranged like a bowling alley, the shop is open and roomy.
RadAir Complete Car Care's newest location was built from scratch
May 4, 2012
Img 3176 10440813
A shop tour of Blue Ball Garage in Pennsylvania.
Dec. 8, 2011
Edward Maron, from Snap-on Incorporated, joins the team, while other employees receive promotions and different roles within the company.
Nov. 16, 2011
Flexible, interactive product training is now available 24/7.
Oct. 27, 2011
Img 2686copy 10318359
Shop profile of Diver Chevrolet dealership in Wilmington, DE.
Sept. 12, 2011
Dsc 0002 10161157
Owner builds shop with efficiency in mind
July 19, 2010
Alldatamanagemarket 10106434
ALLDATA updated its strategic shop management system, ALLDATA Manage, offering total integration with ALLDATA Market, its customer relations tool. The two systems integrate for...
Nov. 16, 2009
1238174390152 10329862
A look at Edwin Hazzard's Match Tool setup in New York.
March 27, 2009
Programslist 10096531
Now available through ALLDATA are a host of repair information and shop management tools that include:OEM repair information.The web-based ProCarCareZone, which are automated ...
Feb. 26, 2008
A look at both sides of the "Right to Repair" Act.
Feb. 1, 2006